4477
2
详细信息
摩熵医药-药品说明书数据库简介
一、数据库价值&特色
1.数据库简介
药品说明书数据库目前收载了148000+条数据(截止2024年10月17日),数据库支持精确查询和条件筛选,用户可以通过输入药品名称、说明书来源、商品名、成分、适应症、药理毒理、药代动力学等进行查询。方便用户查询药品情况说明。
2.数据库价值
▲多种条件筛选,精准查阅目标药品说明书相关信息
▲通过模糊检索,全面了解更广泛齐全的药品结果
▲通过其成分、适应症、药理毒理、药代动力学等条件进行检索,助力相关药品市场情况调研
3.受众对象
制药企业、CDMO/CMO企业、医疗/医药相关从业人员。
二、数据库入口
1. 数据库入口
操作路径:
进入摩熵医药企业版选择【合理用药】数据库群中的【药品说明书】数据库,点击即可进入

图(1)
1. 申请试用入口
https://vip.pharnexcloud.com/database/more?auto=1
三、使用场景示例
1.了解‘左甲状腺素钠片’的说明书相关信息
操作路径:进入摩熵医药企业版的【合理用药】数据库(如图1),在‘药品名称’搜索框输入‘左甲状腺素钠片’,勾选‘精确’框,再点击‘搜索’,可以查看到多个不同的左甲状腺素钠片产品,点击对应的绿色字体‘药品名称’、‘下载’、‘查看’,可以查看该产品的详细说明书信息(如图2所示)

图(2)
以点击图2中第一个‘左甲状腺素钠片’为例,可以看到该产品的基本信息和包装图片,如图(3)

图(3)
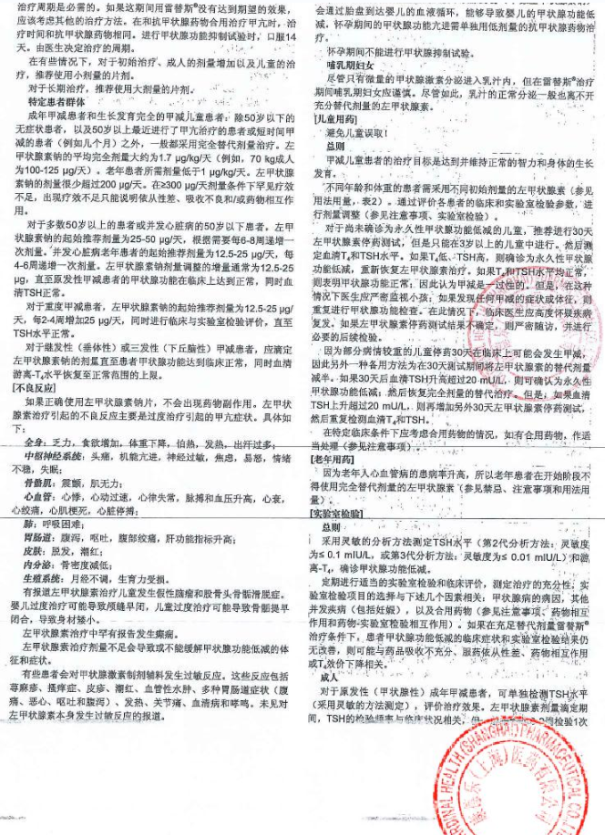
以点击图2中搜索结果展示内容区域的第一个‘下载’为例,可以看到该产品图文说明书,如图(4)

图(4)
2.通过适应症‘高血压’来查阅相关药品的说明书
操作路径:进入摩熵医药企业版的【合理用药】数据库(如图1),在‘适应症’搜索框输入‘高血压、冠心病’,再点击‘搜索’,可以查看到多个用于适应症‘高血压、冠心病’的药物,点击对应的‘绿色字体品名称’或‘下载’、‘查看’,可以查看该产品的详细说明书信息(如图5所示)

图(5)
如上面解答未能解决您的问题,可通过咨询官方客服或观看数据库操作教程解疑
数据库操作教程:https://vip.pharnexcloud.com/help/course
随机推荐